初心凝聚力量,
使命催人奋进,
奋斗成就辉煌!

在邮政全系统按照中央要求扎实推进“不忘初心、牢记使命”主题教育之际,中国邮政集团公司党组于6月25日至30日在邮政党校北京校区举办主题教育集中学习研讨。25日下午,党组书记、董事长刘爱力从深入学习贯彻习近平总书记关于“不忘初心、牢记使命”重要论述,将“不忘初心、牢记使命”转化为新时代邮政的责任担当,坚持“四个贯穿始终”确保主题教育取得实效三个方面讲授专题党课。
全系统7000余名三级副及以上党员干部通过电视电话会议形式,在主会场和各分会场认真聆听,重温共产党人的初心使命,领悟中国梦的深刻内涵,共同深入思考怎样实现中国梦以及如何将初心使命转化为邮政的责任担当,如何做到“四个贯穿始终”,以主题教育推动企业改革发展,确保实现主题教育的具体目标。三个小时的时间里,大家经历了一场心灵上的涤荡、碰撞和升华。

第一部分:谈学习体会
深入学习贯彻习近平总书记关于“不忘初心、牢记使命”主题教育重要论述
在党课上,刘爱力领学了《习近平关于“不忘初心、牢记使命”重要论述选编》《习近平新时代中国特色社会主义思想学习纲要》部分章节重要内容和习近平总书记有关重要讲话精神。


什么是中国梦?
刘爱力首先领学了《中国梦,复兴路》《人民对美好生活的向往,就是我们的奋斗目标》等重要内容,与大家重温了习近平总书记“中国共产党人的初心和使命,就是为中国人民谋幸福,为中华民族谋复兴”,“实现中华民族伟大复兴,就是中华民族近代以来最伟大的梦想”等重要论述,带领大家深刻学习和领悟“人民的期望,是对我们做好工作的巨大鼓舞,也是我们肩负的重大责任。这个重大责任,就是对民族的责任,对人民的责任,对党的责任”。

怎样实现中国梦?
刘爱力表示,对于如何实现中华民族伟大复兴的中国梦,习近平总书记作出了深刻阐述,“实现中国梦必须走中国道路,实现中国梦必须弘扬中国精神,实现中国梦必须凝聚中国力量”。具体来说,实现中国梦,必须走中国特色社会主义道路,必须弘扬以爱国主义为核心的民族精神、以改革创新为核心的时代精神,必须凝聚中国各族人民大团结的力量。
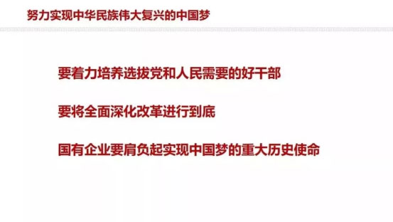
围绕努力实现中华民族伟大复兴的中国梦,刘爱力结合自己的学习体会,领学了“要着力培养选拔党和人民需要的好干部”“要将全面深化改革进行到底”“国有企业要肩负起实现中国梦的重大历史使命”等三方面内容。

一、要着力培养选拔党和人民需要的好干部
习近平总书记指出,实现党的各项目标任务,关键在党,关键在人。关键在党,就要确保党在发展中国特色社会主义历史进程中始终成为坚强领导核心。关键在人,就要建设一支宏大的高素质干部队伍。
毛泽东同志也曾指出:“世间一切事物中,人是第一可宝贵的。在共产党领导下,只要有了人,什么人间奇迹也可以创造出来。”
怎样是好干部?
习近平总书记强调,好干部的标准,大的方面说,就是德才兼备。同时,好干部的标准又是具体的、历史的。不同历史时期,对干部德才的具体要求有所不同。
在新时代,好干部要做到信念坚定、为民服务、勤政务实、敢于担当、清正廉洁。理想信念坚定,是好干部第一位的标准,是不是好干部首先看这一条;坚持原则、敢于担当是党的干部必须具备的基本素质。

在全国国有企业党的建设工作会议上,习近平总书记对国有企业领导人员提出了对党忠诚、勇于创新、治企有方、兴企有为、清正廉洁的“20字要求”。刘爱力在领学时表示,中国邮政将习近平总书记对国有企业领导人员的“20字要求”作为选拔干部、培养干部、考核干部的根本遵循,严格贯彻执行《党政领导干部选拔任用工作条例》,坚持好干部标准,把政治标准放在第一位。

怎样成长为好干部?
习近平总书记指出,好干部不会自然而然产生,一靠自身努力,二靠组织培养。
从干部自身来讲,个人努力是干部成长的内因,也是决定性因素。成为好干部,要不断改造主观世界、加强党性修养、加强品格陶冶。成为好干部,要勤于学、敏于思。成为好干部,要加强实践。
好干部还要靠组织培养。形势越变化、党和人民事业越发展,越要重视干部培养。培养干部,要抓好党性教育这个核心,抓好道德建设这个基础,加强宗旨意识、公仆意识教育;培养干部,要强化干部实践锻炼,积极为干部锻炼成长搭建平台;培养干部,要加强对干部经常性的管理监督,形成对干部的严格约束;培养干部,要对干部经常开展同志式的谈心谈话。
怎样把好干部用起来?
习近平总书记强调,好干部成长起来了,培养出来了,关键还是要用。各级党委及组织部门要坚持党管干部原则,坚持正确用人导向,坚持德才兼备、以德为先,努力做到选贤任能、用当其时,知人善任、人尽其才,把好干部及时发现出来、合理使用起来。用人得当,首先要知人;要坚持全面、历史、辩证看干部,注重一贯表现和全部工作;要科学合理使用干部,用当其时、用其所长。
二、要将全面深化改革进行到底

刘爱力在领学《将全面深化改革进行到底》相关内容时表示,习近平总书记深刻阐释了全面深化改革是有方向、有立场、有原则的。总目标:完善和发展中国特色社会主义制度、推进国家治理体系和治理能力现代化。出发点和落脚点:促进社会公平正义、增进人民福祉。哪里有不符合社会公平正义的问题,哪里就需要改革;哪个领域哪个环节问题突出,哪个领域哪个环节就是改革的重点。
全面深化改革要坚持正确方法论:注重系统性、整体性、协同性是全面深化改革的内在要求,也是推进改革的重要方法;加强顶层设计和摸着石头过河相结合,是富有中国特色、符合中国国情的改革方法;全面深化改革胆子要大,但步子一定要稳。
习近平总书记强调要推动全面深化改革落地生根。改革重在落实,也难在落实。改革要聚焦、聚神、聚力抓落实,做到紧之又紧、细之又细、实之又实。改革推进到今天,比认识更重要的是决心,比方法更关键的是担当。领导干部要争当改革促进派、实干家。拥护改革、支持改革、敢于担当的是促进派,把改革抓在手上、落到实处、干出成效的是实干家。党委主要负责同志要把改革放在更加突出的位置来抓。既要挂帅、又要出征,亲自抓、带头干,勇于挑最重的担子、啃最硬的骨头,做到:重要改革亲自部署,重大方案亲自把关,关键环节亲自协调,落实情况亲自督察。健全正向激励体系。着力强化敢于担当、攻坚克难的用人导向,把想改革、谋改革、善改革的干部用起来。改革是亿万人民自己的事业。要尊重和发挥地方、基层、群众的首创精神,既鼓励创新、表扬先进,也允许试错、宽容失败;坚持眼睛向下、脚步向下,了解基层群众所思所想所盼,使改革更接地气。
三、国有企业要肩负起实现中国梦的重大历史使命
刘爱力带领大家进一步深入学习了习近平总书记在全国国有企业党的建设工作会议上的重要讲话精神和中央关于国有企业党的建设有关要求,并着重领学了国有企业要成为中国特色社会主义的重要物质基础和政治基础,要成为关键时刻听指挥、拉得出,危急关头冲得上、打得赢的基本队伍,要成为党执政兴国的“六个力量”,要成为经济领域的“国家队”等重要内容。

国有企业要成为中国特色社会主义的重要物质基础和政治基础。国有企业是中国特色社会主义的重要物质基础和政治基础:关系公有制主体地位的巩固,关系我们党的执政地位和执政能力,关系我国社会主义制度。如果没有长期以来国有企业为我国发展打下的重要物质基础,就没有我国的经济独立和国家安全,就没有人民生活的不断改善,就没有我国今天在世界上的地位,就没有社会主义中国在世界东方的岿然屹立。
国有企业要成为关键时刻听指挥、拉得出,危急关头冲得上、打得赢的基本队伍。我们党要做到“任凭风浪起,稳坐钓鱼台”,就要有关键时刻听指挥、拉得出,危急关头冲得上、打得赢的基本队伍。国有企业及其广大党员、干部、职工就是这样的队伍。关键时刻,国有企业及其广大党员、干部、职工是靠得住的。工人阶级是我国的领导阶级,是我们党执政最坚实最可靠的阶级基础。国有企业及其广大党员、干部、职工是工人阶级队伍的骨干力量。把国有企业建设好,把工人阶级作用发挥好,对巩固党的执政地位、巩固社会主义制度具有重大意义。
国有企业要成为党执政兴国的“六个力量”。国有企业要成为党和国家最可信赖的依靠力量,成为坚决贯彻执行党中央决策部署的重要力量,成为贯彻新发展理念、全面深化改革的重要力量,成为实施“走出去”战略、“一带一路”建设等重大战略的重要力量,成为壮大综合国力、促进经济社会发展、保障和改善民生的重要力量,成为我们党赢得具有许多新的历史特点的伟大斗争胜利的重要力量。
国有企业要成为经济领域的“国家队”。所谓“国家队”,就是由国家组建,自觉服从国家需要,体现国家最高水平,代表国家参与国际竞争。中央企业作为经济领域的“国家队”,必须牢固树立讲大局、顾大局的意识,把企业发展始终置于党和国家事业大局中来认识、来谋划、来推动,始终做到自觉服从大局、有效服务大局、坚决维护大局。中央企业要在党和国家大局的坐标系中,找准自己的方位。只有在巩固中国共产党执政地位、坚持和发展中国特色社会主义、实现中华民族伟大复兴的征程中,有大作为、大贡献,才能充分彰显政治担当和价值所在,才是名副其实的“国家队”。
第二部分:谈“六个转化”
将“不忘初心、牢记使命”转化为新时代邮政的责任担当
根据中央要求,结合邮政实际,刘爱力强调指出,中国邮政要将“不忘初心、牢记使命”转化为新时代邮政的责任担当,切实做到“六个转化”。

将初心使命转化为“人民邮政为人民”的责任担当。
自1998年邮电分营以来,中国邮政取得巨大成就,但是,新时代党和国家对中国邮政提出了新的要求,必须将“不忘初心、牢记使命”转化为新时代邮政的责任担当。“人民邮政为人民”,满足人民群众日益增长的美好用邮需求,就是践行“为人民谋幸福”的中国邮政责任所在。
普遍服务是党和国家赋予邮政企业的神圣使命,是法律性制度安排,是中国邮政的政治责任和政治担当。做好普遍服务:是厚植党的执政基础的需要,是贯彻以人民为中心的思想的需要,是体现企业自身责任的需要,是获得国家支持、社会认可的需要,是获得人民信赖、建立发展优势的需要,是协同发展、做优做强做大中国邮政的需要。
针对中央巡视指出的我们存在“无视、忽视、轻视、漠视”普遍服务的问题,普遍服务责任落实有差距,普遍服务质量管控有差距,普遍服务质量信息化支撑有差距,普遍服务网络效能有差距,我们要努力提升普遍服务水平,履行普遍服务义务,实现“5221”目标。

将初心使命转化为打造行业“国家队”的责任担当。

结合邮政资源优势和发展现状,刘爱力指出,邮储银行要充分利用渠道优势、客户优势、资产规模优势,加快科技赋能,推动“五化”转型,打造成为一流的零售商业银行;寄递业务要坚定不移深化改革,以“三个视角”“三个规律”“五大抓手”,实现“五个突破”,将邮政寄递业务打造成行业的“国家队”;中邮保险要打造成为邮政新的增长极。
将初心使命转化为勇于自我发现问题、以钉钉子精神解决问题的责任担当。
党员干部切忌讳疾忌医。开展这次主题教育,就是要广大邮政党员干部以刀刃向内的自我革命精神,广泛听取意见,认真检视反思,把问题找实、把根源挖深,明确努力方向和改进措施,切实把问题解决好。能否以问题为导向,是我们干部清醒不清醒,是否拥有正确的世界观的体现。能够找到产生问题的原因,是管理者的智慧,是把握发展规律的体现。能够解决问题是领导者的能力,是担当负责的体现。
发现问题是解决问题的开始。中国邮政必须坚持问题导向,勇于直面矛盾,增强斗争精神,开拓进取、攻坚克难,一条一条改,一件一件办,以钉钉子精神加快解决企业生存发展中的深层次矛盾和问题,争做破解发展难题的“排头兵”。
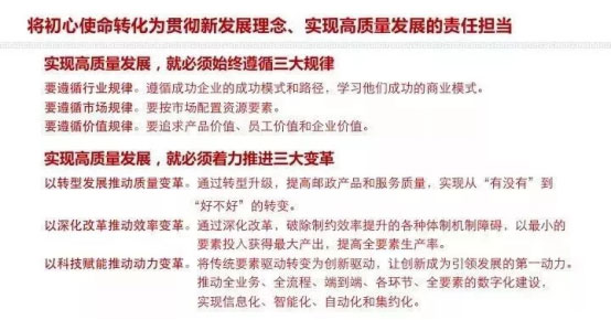
将初心使命转化为贯彻新发展理念、实现高质量发展的责任担当。
党的十九大报告明确提出:坚持质量第一、效益优先,推动我国经济实现高质量发展。要推动互联网、大数据、人工智能和实体经济深入融合,培育新增长点,形成新动能,推动新发展。质量第一不仅是竞争力的体现,更是企业生存的前提保障。丢掉了质量就丢掉了客户的信任、客户的选择。效益优先不仅体现在利润率、劳动生产率、全要素生产率上,更重要的是体现在创新力、科技力以及由此带来的发展新动能上。丢掉了效益,就丢掉了企业的可持续发展。

将初心使命转化为凝心聚力、奋发有为的责任担当。
“中华民族伟大复兴,绝对不是轻轻松松、敲锣打鼓就能实现的”。当前,在应对企业面临的风险挑战、破解改革发展难题的过程中,更需要全系统上下增强信心、勠力同心,保持忧患意识、增强斗争精神。开展这次主题教育,就是要教育引导广大党员干部以强烈的政治责任感和历史使命感,保持只争朝夕、奋发有为的奋斗姿态和越是艰险越向前的斗争精神,在改革发展中逢山开路、遇水搭桥,做敢于涉险滩、破坚冰的“冲锋陷阵者”,做敢啃硬骨头、敢闯地雷阵的“勇于改革者”,做苦干实干、不计得失的“无私忘我者”。要弘扬矢志不渝的奋斗精神,要树立干事创业的用人导向,要锤炼求是求实的优良作风。
将初心使命转化为树牢“四个意识”、坚定“四个自信”、做到“两个维护”的责任担当。
开展这次主题教育,就是要坚持思想建党、理论强党,坚持学思用贯通、知信行统一,推动广大党员干部不断增强“四个意识”、坚定“四个自信”,坚决做到“两个维护”,最关键的是坚决维护习近平总书记党中央的核心、全党的核心地位,做到“三个体现在”:体现在与党中央保持高度一致上,体现在严守党的政治纪律和政治规矩上,体现在坚决贯彻落实党中央重大决策部署上。

第三部分:谈重点举措
坚持“四个贯穿始终”确保主题教育取得实效
习近平总书记在“不忘初心、牢记使命”主题教育工作会议上深刻阐述了开展主题教育的重大意义、根本任务、目标要求和重点措施。广大邮政党员干部要进一步用习近平新时代中国特色社会主义思想武装头脑,指导实践,紧扣邮政初心使命,紧密结合工作实际,将初心使命转化为强烈的政治自觉、思想自觉和行动自觉,坚持质量第一、效益优先,推动企业高质量发展,把中国邮政打造成为行业“国家队”。

刘爱力提出,开展主题教育要做到“五个结合”:开展主题教育同“两学一做”学习教育常态化制度化相结合,同加强党的政治建设相结合,同推动邮政改革发展相结合,同邮政服务宗旨教育相结合,同推动巡视整改和整治形式主义、官僚主义突出问题相结合。他深入阐述了如何将学习教育、调查研究、检视问题、整改落实贯通起来,有机融合,统筹推进。

学习教育
习近平总书记要求,非学无以广才,非学无以明志。领导干部选择了学习,就是选择了进步。要把学习当成一种生活态度、一种工作责任、一种精神追求。坚持干什么学什么、缺什么补什么。
中国邮政各级领导干部要深入学习习近平新时代中国特色社会主义思想,要做到先学先懂先信先用。
要认认真真学原著悟原理,要将学习贯彻始终,推动学习贯彻习近平新时代中国特色社会主义思想往深里走、往心里走、往实里走,把学习成效体现到增强党性、提高能力、改进作风、推动工作上来。要开展革命传统教育、形势政策教育、先进典型教育和警示教育。要聚焦解决思想根子问题,自觉对表对标,增强学习教育针对性、实效性、感染力。
调查研究
习近平总书记指出,调查研究是谋事之基、成事之道。没有调查,就没有发言权,更没有决策权。研究问题、制定政策、推进工作,刻舟求剑不行,闭门造车不行,异想天开更不行,必须进行全面深入的调查研究,不断增强看问题的眼力、谋事情的脑力、察民情的听力、走基层的脚力。刘爱力就调查研究的意义、功能、作用和基本原则以及一般步骤、方式方法进行了阐释。

检视问题
发现问题、解决问题,是谋事成事的关键。中国共产党的伟大不在于不犯错误,而在于从不讳疾忌医,敢于直面问题,勇于自我革命,具有极强的自我修复能力。无论时代前进到什么时候,无论经济发展到什么程度,问题总是客观存在的,都需要我们以自我革命的精神检视问题、解决问题。
近年来,中国邮政改革发展和党的建设取得了明显成效,但是一些深层次问题还未根本解决。广大党员干部只有以刀刃向内的自我革命精神,冲着问题去,迎着问题上,广泛听取意见,认真检视反思,把问题找实、把根源挖深,才能明确努力方向和改进措施,切实把问题解决好。

整改落实
“要抓实、再抓实,不抓实,再好的蓝图只能是一纸空文,再近的目标只能是镜花水月”。发现问题的目的是解决问题,发现问题不解决比不发现问题的效果还坏。辩证唯物主义告诉我们,任何事物都有两面性,都是利弊相辅相成的,都是对立统一的。“两利相较取其重”“两弊相较取其轻”,只要利大于弊,我们就要去实践,就要去抓、去干、去尝试。而后,再去总结完善和改进提升。“作之不止,可以胜天。止之不作,犹如画地。” 真抓实干就是成功的一半,切忌坐而论道。
要把“改”字贯穿主题教育始终,立查立改、即知即改。能够当下改的,明确时限和要求,按期整改到位;一时解决不了的,要盯住不放,通过不断深化认识、增强自觉,明确阶段目标,持续整改。要有针对性地列出需要整治的突出问题,进行集中治理。
整改落实工作是促进问题整改、推动责任落实的关键,也是见成效、出成果的重要一环。针对存在或发现的问题,要在充分调查研究、广泛征求意见、反复讨论磋商的基础上,将责任任务压实,确保整改落实有力有序有效。切不能视而不见听而不闻,任其发展。坚决杜绝“表面整改”“假装整改”和“敷衍整改”。
——————————————————————————
调查研究是党的优良传统,是贯穿主题教育始终的重点措施之一。此次集中学习研讨前一周,刘爱力赴山东进行了深入调研,走基层、奔一线,到田间地头、进工厂企业,访客户、问员工,详细了解企业生产经营现状,探查发展中存在的困难和问题,寻找破解难题、推动发展的良方,切实做到带着问题走下去、拿着办法走上来。
调研主题
■ 农村电商发展
■ 寄递业务整合
■ 市场源头获客
■ 机场空侧分拣中心建设
刘爱力强调,要坚持问题导向,总部领导人员要主动下去、看问题;基层同志要敢于说话、提问题。调研既要看成绩亮点,也要找问题矛盾,更要抓整改落实。
看成绩亮点
山东邮政在重汽物流市场、莘县香瓜市场、网点综合服务、跨境电商产业园融合发展、海尔物流源头获客、大樱桃项目运作等方面亮点突出,取得了不俗的成绩。





▼ 寄递网提速取得阶段性成果 ▼
刘爱力还介绍了集团公司自2019年初分阶段启动寄递网提速工作以来,三大重点管控区域取得的阶段性成果,寄递业务时限质量有了大幅提升。



找问题矛盾
这次调研山东邮政,刘爱力坚持问题导向,认真检视改革发展中存在的问题和不足。比如农村电商发展,从2003年起步,经历了三个阶段,但目前仍没找到适合的商业模式、运营模式、盈利模式,下一步必须认真思考如何实现突破。比如寄递翼整合工作,自去年改革启动以来取得了积极进展,但部分地区邮速整合后的深度融合优化工作却停滞不前,网合、人合、心合还有差距,急需认真研究推进解决。比如源头获客意识不强,要探索直接从生产厂家、电商平台等源头去发展客户、拓展市场。
抓整改落实
发现问题是为了解决问题。发现问题之后,关键在于及时整改落实。习近平总书记强调,这能力,那能力,不落实就等于没能力;千忙万忙,不抓落实就是瞎忙,就是做无用功。有些工作说是抓了,但只要抓不紧就抓不成,只有抓紧不放才能抓成。
我们要按照主题教育有关要求,把学习教育、调查研究、检视问题、整改落实贯穿全过程,确保主题教育工作成效。针对调研发现的问题,集团公司党组还将进行专题研究,形成重点调研课题,党组各位成员将列出调研提纲,明确调研时间、调研问题和调研方式等,确保调研取得实实在在的成效。

刘爱力强调,我们要通过解决重点问题求实效,从而全面贯彻落实习近平新时代中国特色社会主义思想。要坚持质量第一、效益优先,推动高质量发展;坚持问题导向,通过问题的不断解决改进工作、推动发展;坚持推动互联网、云计算、大数据、物联网、人工智能和邮政业务深度融合,培育新增长点,形成新动能,推动新发展;坚持改革只有进行时,没有完成时,永远在路上;坚持求是求实的工作作风,扑下身子,走进基层,沉到一线;坚持以人民为中心的发展思想,牢记“人民邮政为人民”的服务宗旨,不断满足新时代人民群众对美好用邮的新期待新要求。
这堂党课,集团公司领导领学了习近平总书记关于主题教育的重要论述和有关重要讲话精神,围绕如何将“不忘初心、牢记使命”转化为邮政的责任担当,结合到山东调研情况,深入讲解了如何做好“六个转化”,如何通过调研发现问题、解决问题,如何针对问题进行整改。可以说,既讲“过河”,也解决了“桥”和“船”的问题,是集团公司领导深入学习贯彻习近平新时代中国特色社会主义思想,切实做到先学先懂先信先用的一次思想汇报,也是集团公司领导贯彻落实主题教育要求作出的率先垂范。
参天之木,必有其根;
怀山之水,必有其源。
不忘初心,方得始终;
行程万里,牢记使命。
三个小时的认真聆听,全系统广大党员干部深刻体会到,要进一步坚定初心使命,进一步强化责任担当,牢牢把握“守初心、担使命,找差距、抓落实”的主题教育总要求,将学习教育、调查研究、检视问题、整改落实贯穿始终,锤炼忠诚干净担当的政治品格,真正做到理论学习有收获、思想政治受洗礼、干事创业敢担当、为民服务解难题、清正廉洁作表率。同时,将主题教育与邮政改革发展紧密结合,用习近平新时代中国特色社会主义思想武装头脑、振奋精神、指导实践、推动工作,深入落实“六个转化”,推动邮政高质量发展,把中国邮政打造成为行业“国家队”,为实现中华民族伟大复兴的中国梦作出更大的贡献。
不忘初心再出发,牢记使命勇担当。在举国上下喜迎新中国成立70周年之际,集团公司党组按照中央部署,以上率下,团结带领各级党组织和广大党员干部,树牢“四个意识”、坚定“四个自信”、做到“两个维护”,切实增强政治自觉、思想自觉、行动自觉,有力有序有效推进主题教育深入开展,将初心使命转化为新时代邮政的责任担当,做到学思用贯通、知信行统一,确保主题教育取得扎扎实实的成效,以主题教育的成效推动邮政改革发展、创新转型取得新突破、迈上新台阶。